运河区这10个地方征地637.86亩!总补偿费用近1.8亿
搜狐焦点沧州站 2021-12-14 09:09:02
用手机看
扫描到手机,新闻随时看
扫一扫,用手机看文章
更加方便分享给朋友
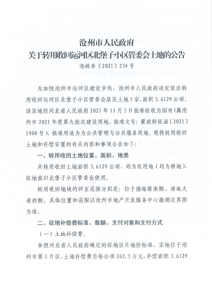
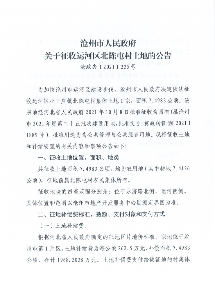
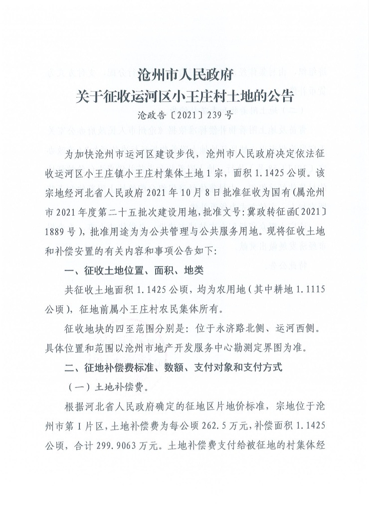
12月13日,沧州市自然资源和规划局发布沧政告〔2021〕231号-240号土地公告。
12月13日,沧州市自然资源和规划局发布沧政告〔2021〕231号-240号土地公告。将征收运河区小王庄镇前程子村、药王庙小区、四合小区管委会、北堡子小区、北陈屯村、红庙村、吕家院村、小圈村、小王庄村、代家园小区土地共67.1254公顷(约637.86亩),批准用途为公共管理与公共服务用地。
所征收土地均位于沧州市第Ⅰ片区,土地补偿费为每公顷262.5万元,合计补偿费用17620.4178万元。


公告详情如下:
来源:沧州市自然资源和规划局
声明:本文由入驻焦点开放平台的作者撰写,除焦点官方账号外,观点仅代表作者本人,不代表焦点立场。


