沧州发布两片大运河改造工程征地补偿安置标准
搜狐焦点沧州站 2021-11-23 08:48:05
用手机看
扫描到手机,新闻随时看
扫一扫,用手机看文章
更加方便分享给朋友
11月22日,沧州市自然资源和规划局发布征多则地补偿安置公告。
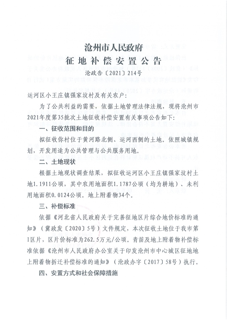
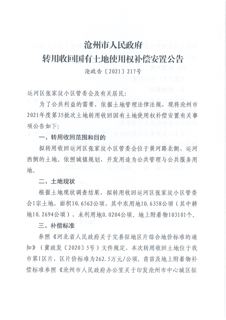
11月22日,沧州市自然资源和规划局发布征多则地补偿安置公告。将征收运河区强家坟村、前辛庄小区、南关口小区、张家坟小区土地共16.3753公顷(约245.63亩),开发用途为公共管理与公共服务用地,本次转用收回土地位于运河区第Ⅰ区片,区片价标准为262.5万元/公顷。
征收土地详情:

征收土地位置:

公告全文如下:
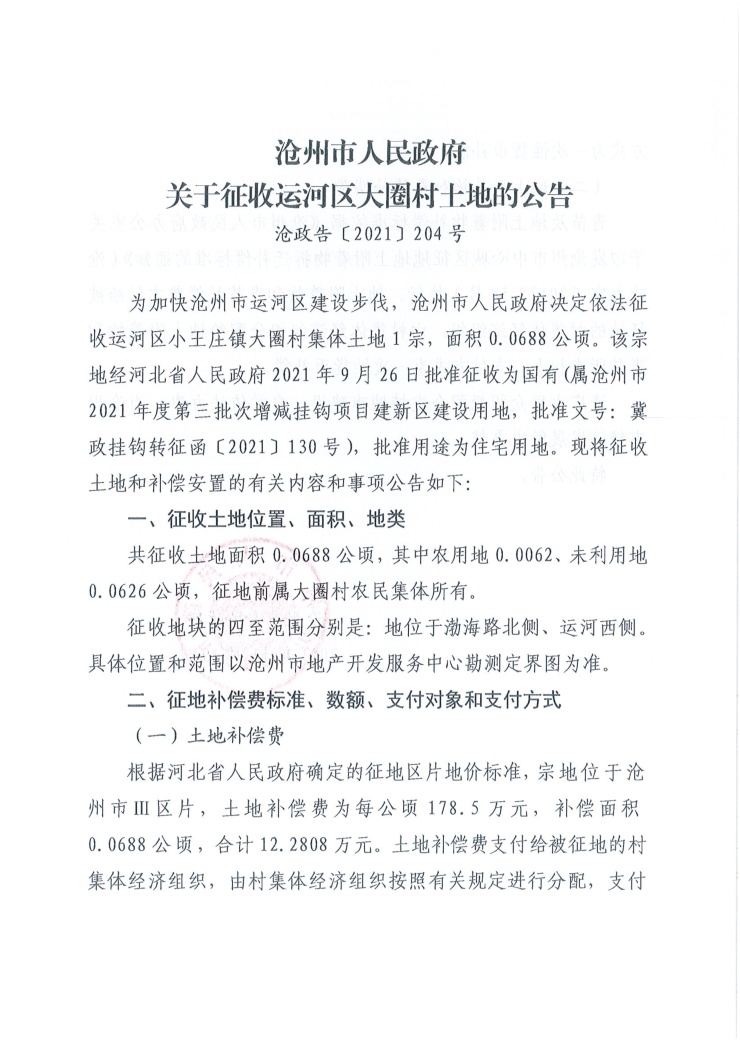
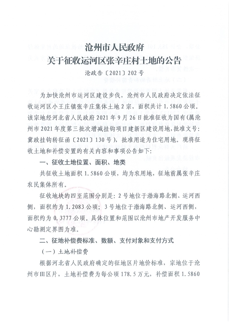
将征收运河区小孔辛庄村、韩家场村、张辛庄村、何辛庄村、大圈村、小圈村、北陈屯村土地共41.5217公顷(约622.83亩),开发用途为住宅、公共管理与公共服务用地。小孔辛庄、张辛庄、何辛庄、大圈村位于Ⅲ区片,区片价标准为178.5万元/公顷;韩家场村、小圈村位于Ⅱ区片,区片价标准为217.5万元/公顷;北陈屯村位于第Ⅰ区片,区片价标准为262.5万元/公顷。
征收土地详情:

公告全文如下:
来源:沧州市自然资源和规划局
声明:本文由入驻焦点开放平台的作者撰写,除焦点官方账号外,观点仅代表作者本人,不代表焦点立场。


