沧州市电动汽车充电基础建设奖励资金管理及发放暂行办法
搜狐焦点沧州站 2022-01-26 08:57:14
用手机看
扫描到手机,新闻随时看
扫一扫,用手机看文章
更加方便分享给朋友
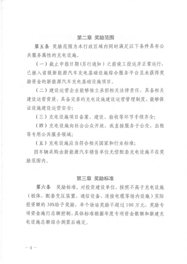
近日,沧州市发改委发布沧州市电动汽车充电基础建设奖励资金管理及发放暂行办法。
近日,沧州市发改委发布沧州市电动汽车充电基础建设奖励资金管理及发放暂行办法。为鼓励我市电动汽车充电基础设施建设运营,促进电动汽车应用和产业发展,对投资建设单位,按照不高于充电设施(桩体、配套变压装置、通信设备、连接电缆等场内设施)实际投资额的30%给予奖励,单个场站奖励不超过100万元。
全文如下:







来源:沧州市发改委
声明:本文由入驻焦点开放平台的作者撰写,除焦点官方账号外,观点仅代表作者本人,不代表焦点立场。


