沧州市新批次802亩土地征收新动向 涉城北、主城区、西部新城
扫描到手机,新闻随时看
扫一扫,用手机看文章
更加方便分享给朋友
昨天,沧州市自然资源和规划局网站同步了多则土地征收公告文件。涉及约802亩土地较新进展、动向。透露城北、主城区、西部新城较新发展动向。
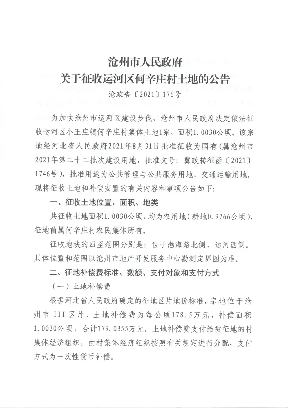
01
大运河城北段建设继续高效
500亩土地征收获较新进展
其中包括城北大圈村、韩家厂村、何辛庄村、张辛庄村,共计499.596亩土地征收较新进展,四宗地块于2021年8月31日经河北省人民政府批准,征收为国有(属沧州市第二十二批次建设用地,批准文号:冀政转征函【2021】1746号),批准用途为:公共管理与公共服务用地(大圈村、和辛庄、张辛庄村地块),交通运输、商服、住宅用地(韩家村291.9495亩地块)。
征收土地和补偿安置的有关内容和事项同步公开公告,根据河北省人民政府确认的征地片区地价标准,该四宗地块共计将获6704.2611万元土地补偿费。
具体信息如下:






从涉及征收为国有四村地块大致位置不难确定,其与今年来如火如荼的大运河城北段建设、城北人居换新配套规划不无关系。此次公告较新进展披露,也侧面反应了大运河规划催动的换新效率和城北段在战略规划中的优先级位置。

02
大杨庄、刘文庄118亩土地拟征收规划住宅
主城区北新人居组团规模意向明确
涉及小王庄镇大杨庄、刘文庄二村拟征收土地的补偿安置公告也在此次批量公告中同步,拟征收土地均位于主城区北环内(永济西路南侧),涉及土地面积118.071亩,依照城镇规划,拟征收土地开发用途为住宅。
补偿标准方面,征收土地位于我市排名前列片区,片区价标准为262.5万/公顷。安置方式为货币补偿和房屋产权调换。具体信息见公告附件全文:




如图可见,拟征收片区紧邻城北环内新人居组团,位于主城、交通配套优渥,继续新人居组团规模的意向是非常大的。

该二片土地于2021年3月23日发布征地启动公告,此次相关补偿安置公告附件同步,是否意味征收推进更近一步,值得关注。
03
西部新城184.95亩土地拟征收启动
从点到面,“流量新城”继续酝酿大发展
另外,这一波征地公告的重头戏是180、181号文件的第五批次增减挂钩土地征收启动公告和182-186号文件沧州市第三十三批次征地启动公告。
其中涉及南陈屯镇、小王庄镇,王辛庄、小吴庄、常砖河、官庄子、小杨庄等多个西部新城热点板块片区的拟征土地。共计184.95亩,拟征收土地规划用途涵盖住宅、公共管理与服务、交通、商服等。
如图所示,不难看出,所涉地块个个占位关键。


以下为7则公告原文(具体信息):


其中西部新城偏南板块王辛庄、小吴庄拟征收土地用途多为住宅地块,这里有着沧州西部新城人居高地的预期,连接城西边界的动态自然引人关注。另外常砖河、官庄子大致位置在西部新城中轴偏北一带,近年随着新城继续延展建设,其发展爆发力也是有目共睹,近期连发土地拟征启动公告,也意味着新城建设的延续性。
值得注意的是,此次涉及拟征地块,无论是住宅、还是公共配套用途,规模均很“袖珍”。常砖河拟征土地1.6275亩、官庄子拟征收土地面积1.4205亩;王辛庄、小吴庄也分别有6.9亩、19亩的地块拟征。
结合此前板块建设进展和已同步过的土地拟征收启动公告。本批次约185亩的拟征虽规模不大,但会否高效推进,催化从点到面的连接,仍然值得关注。
毕竟,这是西部新城。
一举一动,自带流量。
声明:本文由入驻焦点开放平台的作者撰写,除焦点官方账号外,观点仅代表作者本人,不代表焦点立场。


