沧州市中心城区城市更新保留建筑不动产登记实施意见(试行)发布
搜狐焦点沧州站 2022-03-08 09:20:50
用手机看
扫描到手机,新闻随时看
扫一扫,用手机看文章
更加方便分享给朋友
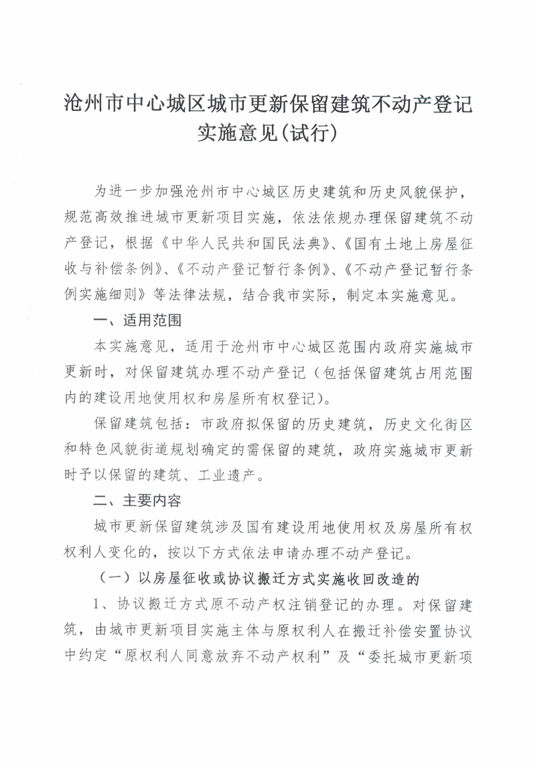
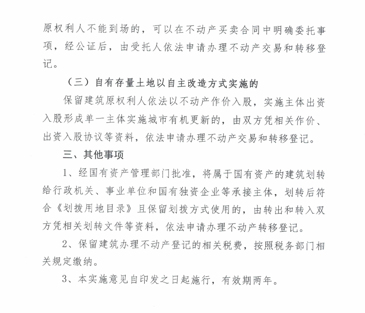
3月7日,沧州市自然资源和规划局关于印发《沧州市中心城区城市更新保留建筑不动产登记实施意见(试行)》的通知。
3月7日,沧州市自然资源和规划局关于印发《沧州市中心城区城市更新保留建筑不动产登记实施意见(试行)》的通知。
本实施意见适用于沧州市中心城区范围内政府实施城市更新时,对保留建筑办理不动产登记。保留建筑包括:市政府拟保留的历史建筑,历史文化街区和特色风貌街道规划确定的需保留的建筑,政府实施城市更新时予以保留的建筑、工业遗产。
通知全文如下:




来源:沧州市自然资源和规划局
声明:本文由入驻焦点开放平台的作者撰写,除焦点官方账号外,观点仅代表作者本人,不代表焦点立场。


