沧州迎来多个利好消息!新高铁、建机场
扫描到手机,新闻随时看
扫一扫,用手机看文章
更加方便分享给朋友
近日,生态环境部较新发布关于新建北京至雄安新区至商丘高速铁路雄安新区至商丘段环境影响报告书的批复。

途经河北这些地方
该项目位于河北省、山东省和河南省境内,包括正线及相关工程。正线起自雄安站(不含),经河北省雄安新区、沧州市、衡水市、邢台市,山东省聊城市、济宁市、菏泽市,河南省濮阳市、商丘市,接入商丘站(不含),线路全长552.8公里;其中,起、止端分别有4.55公里路段和2.3公里路段已纳入相关项目环评,不纳入本次评价。根据之前报道,京雄商高铁途经沧州,设置任丘西和肃宁东两站。
全线设15个车站
相关工程主要包括雄安枢纽、衡水枢纽、聊城枢纽、菏泽枢纽、商丘枢纽和其他既有线改造工程等。全线设15个车站,其中,利用既有2座、新建9座、改建4座。设牵引变电所12座,其中新建9座、利用3座。
设计速度
正线按照高速铁路标准建设,为双线电气化客运专线,设计速度目标值350公里/小时,近期(2030年)运行列车对数91对/日至100对/日,采用无砟轨道。
生态环境部原则同意环境影响评价总体结论和各项生态环境保护措施
该项目符合《中长期铁路网规划》,国家发展改革委以发改基础〔2020〕1740号文件批复项目可行性研究报告,同意项目建设。项目实施可能对沿线生态、声环境等造成不利影响,在全面落实环境影响报告书及本批复提出的各项生态环境保护措施的前提下,项目建设的不利生态环境影响可以得到一定减缓和控制。我部(生态环境部)原则同意环境影响报告书的环境影响评价总体结论和各项生态环境保护措施。
日前,省发改委印发了河北省通用机场布局规划(2021-2030年),提出到2030年,全省通用机场达到23个,其中到2025年全省通用机场基本覆盖交通不便地区、大型农场、重点林区、粮食主产区等,全省通用机场达到14个↓↓↓

规划布局
充分利用运输机场发展通用航空服务。石家庄、张家口、承德、秦皇岛、唐山、邯郸、邢台、沧州等既有和规划新建运输机场,充分利用现有设施,兼顾通用航空保障服务功能。
依据服务需求和功能定位,适度布局通用机场。通用机场实行动态管理,根据规划建设情况开展阶段性评估,适时进行规划调整。
布局重点
1.2030年前高铁不能覆盖的偏远地区;
2.长城国家文化公园、大运河国家文化公园、京张体育文化旅游带、太行红河谷文化旅游经济带、省级以上各类自然保护区周边、重点通用航空综合产业示范区,5A、4A级重点旅游景区;
3.特定行业、高端公务出行、农林飞行作业区、应急救援等飞行需求。
布局方案
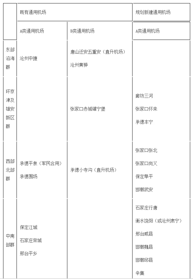
结合全省经济社会发展、运输机场规划布局和高速公路、高速铁路的通达情况,统筹考虑通用航空需求范围和需求条件,按照改善交通不便地区出行条件,满足重点景区旅游发展,提升突发事件应急救援能力,打造通用航空特色产业集群的要求,全省规划布局东部沿海、环京津及雄安新区、西部北部、中南部四个通用机场群。
东部沿海通用机场群重点布局唐山迁安五重安、沧州中捷、沧州黄骅等通用机场,充分利用北京关键技术研发优势,强化与中航工业、中国航材、北京航空航天大学等京津高校、科研院所等合作,吸引科技成果来冀转化,形成以飞行器制造维修、大型客机改装货机、飞机拆解、教育培训、近海观光为主体的特色产业集群。与天津滨海、塘沽等通用机场协调联动,共同完善海上救援体系。
环京津及雄安新区机场群重点布局廊坊三河、张家口怀来、张家口赤城镇宁堡、承德丰宁等通用机场,主要聚焦通用航空发展新业态新模式,与北京密云、八达岭等通用机场协调联动,发展公务航空、医疗救护、航空体育、体验飞行、维修托管等,满足个性化、高效率出行,以及通用航空俱乐部、通用航空爱好者协会等社会团体发展需求,共同打造国内具有一定影响力的高端个性化消费集群。
西部北部通用机场群重点布局承德围场、承德平泉、承德小寺沟、张家口张北、张家口尚义、保定阜平、邯郸武安等通用机场,提升地面交通不便山区交通基础设施水平,主要承担短途运输服务功能,保障燕山-太行山山区、坝上地区群众出行,服务旅游资源开发,增强森林防火、交通事故等突发事件应急救援能力。
中南部通用机场群重点布局石家庄栾城、石家庄行唐、保定江城、衡水饶阳(或沧州肃宁)、邢台平乡、邢台威县、邯郸魏县、邯郸邱县、辛集等通用机场,主要服务通用航空产业发展,重点发挥石家庄作为首批国家通航产业综合示范区的作用,引导通航产业向专业化、规模化、集群化方向发展,打造以石家庄为中心的通用航空整机制造及组装、关键零部件及航材研发生产、通用航空服务的全链条通航产业基地。
河北省通用机场布局方案(2030年)

注:
1.布局方案新增通用机场主要对A类通用机场进行布局规划。
2.布局方案新增通用机场不包括直升机场、军用机场。直升机场据需设置,按基本建设程序报批;军用机场开展通用航空业务,按照有关规定办理。
近期实施
重点推进邢台威县、邯郸魏县、张家口张北、辛集通用机场建设。有序开展张家口尚义、邯郸邱县、石家庄行唐、保定阜平等通用机场项目前期工作,具备条件后实施。
河北省通用机场布局规划(2021-2030年)示意图

几天前,
途经黄骅、海兴的沿海高铁刚刚得到批复
来了!沧州将新增一条高铁!途径这里!
加上正在建设中的石衡沧港城际铁路,
未来沧州将新增三条高铁和城际铁路!
根据河北通用机场规划较新批复
沧州机场建设也提上了日程!
沧州交通真是日益发达!
一起来留言区说说感受吧!
来源|生态环境部、河北省发改委
声明:本文由入驻焦点开放平台的作者撰写,除焦点官方账号外,观点仅代表作者本人,不代表焦点立场。


